新修订的强制性国家标准《手提式灭火器》GB4351-2023整合并替代了原GB4351.1-2005(性能与结构要求)、GB4351.2-2005(二氧化碳灭火器瓶体要求)及GB/T4351.3-2005(检验细则)三个独立标准,实现了标准体系的统一化与执行流程的简化。该标准已于2025年1月1日正式实施。
一、适用范围:
明确涵盖工业与民用建筑中使用的手提式灭火器及其组件的设计、制造及检验。
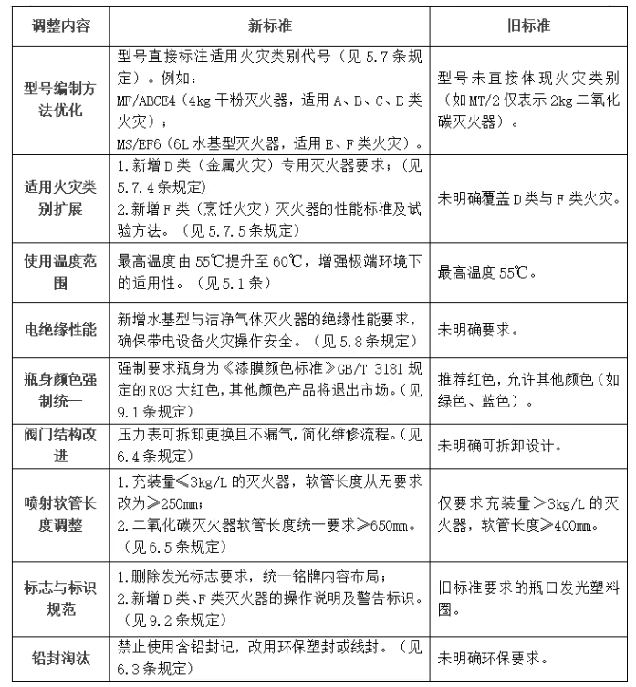
二、新旧标准核心调整内容:

三、其他重要内容提示:
1.钢印位置:明确除二氧化碳灭火器外的其他灭火器瓶体上的永久性标志(应用钢印打在不受压的底圈或颈圈等处),并标明灭火器水压试验压力、生产年份、生产商名称或代号。
2.贮存环境:明确灭火器不应贮存于日光暴晒、潮湿及含有腐蚀性物质的环境中。
3.报废管理:严格执行报废年限(水基型6年、干粉10年、二氧化碳12年)。
4.维护管理说明:自《消防设施通用规范》出台后,废止了灭火器定期维修的要求。但废止维修条款并不意味着灭火器可以“随意用到报废”,而是将管理方式从“固定周期式的维修”转变为“主动式的状态维护”。若发现灭火器存在机械损伤、明显锈蚀、泄漏、开启使用或其他隐患(依据GB50444-2008第5.3.1条),必须立即维修,严禁随意超期使用至报废。
四、应对建议:
1.采购新灭火器时,需确保所采购的灭火器符合新标准要求,从源头上把控灭火器质量。
2.在日常检查中,需对照标准重点检查瓶身颜色、型号标识,并通过“扫码”核实产品身份信息,逐步淘汰瓶身非红色及软管长度不符合要求的产品。
来源:应急安全宝典