编者按:为方便物业企业在线学习了解政策法规,进一步规范物业管理行为,提升物业服务水平,推动我市物业服务高质量发展,应广大企业要求,我们梳理了常用政策法规50余篇,自3月20日起,将用2个月时间分专题在“襄阳物协”微信公众号陆续推送,敬请关注。
为加快既有物业管理居民小区增设电动汽车自用充电基础 设施工作,根据《关于加快居民区电动汽车充电基础设施建设 的通知》 (发改能源〔2016〕1611号)和《省能源局关于印发< 湖北省新能源汽车充电基础设施建设运营管理暂行办法>的通知》 (鄂能源建设〔2021〕28号)规定,市发展和改革委员会、市住房和城乡建设局印发《关于进一步规范既有物业管理居民小区增设电动汽车自用充电基础设施工作的通知》,内容如下:
一
简化申请资料
申请人申请电动汽车自用充电基础设施用电报装手续,需 提供申请人有效身份证明、固定车位不动产登记证或者网签买卖合同或者与开发企业签订的车位使用权转让协议,并出具《居民小区电动汽车自用充电基础设施安全承诺书》 (附件1)。
申请人使用的车位属租赁或购买他人的,还需提供车位租赁(购买)合同和出租人同意安装电动汽车充电设施的证明。
居民小区物业服务企业不再出具同意安装电动汽车充电设 施证明或者确认申请人具有固定车位产权、 一年以上车位使用权登记证明。
二
小区安装条件
申请安装电动汽车充电设施的小区宜为供电企业“一户一表、 直抄到户”的公变小区。需要安装充电设施的地下、半地下和高 层汽车库应当配备火灾自动报警系统、排烟设施、 自动喷水灭火系统、消防应急照明和疏散指示标志。
居民合表专变小区或充电设施接入容量受限的公变小区,鼓励业主进行用电改造后再行报装电动汽车充电设施。
三
用电申请
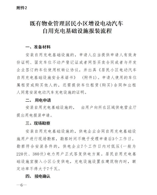
安装自用充电基础设施的,由申请人向所在区域供电营业厅提出用电报装申请。具体报装流程详见附件2.
四
现场勘查
供电企业受理申请后,现场勘查时,物业服务企业应当及 时提供有关图纸和资料,配合供电企业指认表计安装位置(计 量箱、井或间)和隐蔽电源管线走向等。供电企业需对现场进 行用电及施工可行性勘察,勘察具备供电可行性条件的,供电 企业应向申请人正式答复供电方案;不具备供电可行性条件的,应向申请人说明不能供电的原因。
五
规范施工
充电桩安装单位凭《居民小区电动汽车自用充电基础设施 安全承诺书》即可进驻物业管理小区进行施工。施工期间,物 业服务企业应当配合申请人开展充电设施的安装工作,安装单 位应遵循相应安装规范和技术要求进行施工,施工过程中对小 区共用部位、共用设施造成损坏的,应承担相关责任。充电设施工程实施完毕后,供电企业按规定时限完成装表接电工作。本通知自下发之日起正式执行。各县(市)可结合自身实际,参照执行。



