站内搜索
搜索
首页
|
通知公告
|
共同缔造
|
工作动态
|
老旧小区
|
党建园地
|
政策信息
|
行业动态
|
协会动态
|
信用评价
|
物业一码看
首页
通知公告
工作动态
党建园地
政策法规
协会之窗
信用评价
物业一码看
登录
注册
当前位置:
首页
>
行业资讯
> 详情
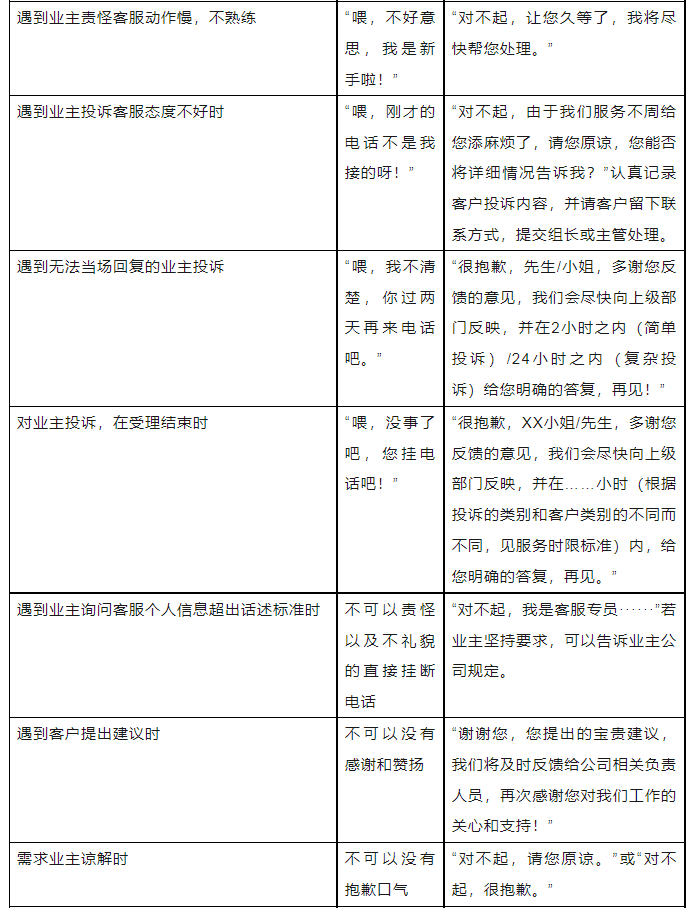
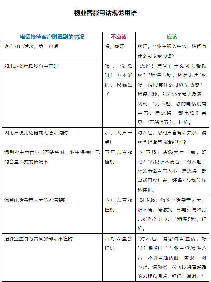
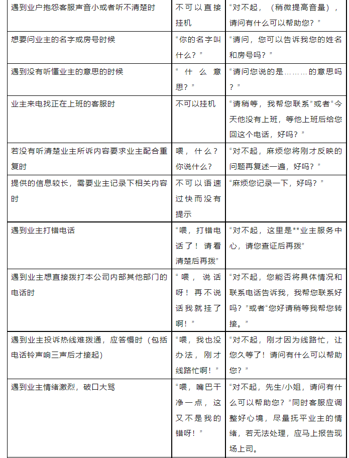
物业客服电话礼仪规范用语
发布时间:
2024-02-20
来源:物业管理圈